简述:
TX6211B是一款高效率、高精度的升压型大功率LED恒流驱动控制芯片。
内置高精度误差放大器,固定关断时间控制电路,恒流驱动电路等, 特别适合大功率、多个高亮度LED灯串恒流驱动。
采用固定关断时间的控制方式,关断时间可通过外部电容进行调节,工作频率可根据用户要求而改变。
通过调节外置的电流采样电阻,能控制高亮度LED灯的驱动电流, 使LED灯亮度达到预期恒定亮度。
在EN端加PWM信号,还可以进行LED灯调光。
内部集成了VDD稳压管,软启动以及过温保护电路,减少外围元件并提高系统可靠性。
采用 SOP8 封装。
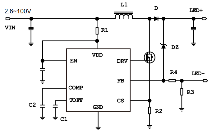
典型应用:

封装:

输入电压 :2.5V - 100V
输出电压 :> Vi + 1V
输入电流 :≤ 6A
静态电流 :200uA
开关频率:固定TOFF 、 频率可调
驱动方式:外置MOS
调光:使能、FB脚调光
封装:SOP-8