简述:

TX4145是一款降压型开关模式转换器芯片。 

TX4145在6-60V宽输入电源范围内实现不同峰值输出电流,并且具有出色的线电压和负载调整率。

TX4145采用PWM电流模工作模式,环路易于稳定并提供快速的瞬态响应。

TX4145外部提供FS脚,可通过外接一个电阻设置工作频率。

TX4145集成了包括逐周期电流限制和热关断等保护功能。

TX4145采用 SOP8 封装,且外围元器件少。

 

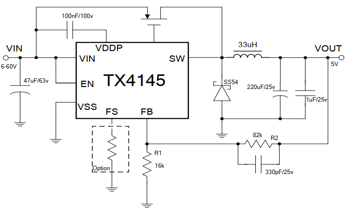
典型应用:

 

image.png

 

封装:

image.png

 

输入电压 :5.5V - 60V

输出电压 :< Vi -1V

输出电流 :< 5A

静态电流 :0.2mA

开关频率:可调频率、默认140KHz

驱动方式:外置MOS

整流方式:异步整流

封装:SOP-8