

随着智能科技的进步,非接触式操作设备越来越成为行业创新的重要趋势。特别是在探照头灯和航标灯的应用中,基于红外感应技术的数码显示头灯逐渐成为新一代智能照明解决方案。k8凯发的开发方案不仅提供了高效、可靠、低维护成本的设备,还能提升用户体验,帮助行业迈向更加智能化的未来。
1. 电路设计简介
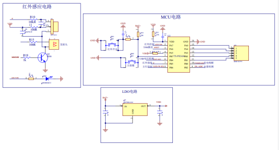
本方案基于创新的红外感应技术设计,通过红外传感器实现无接触控制,确保操作简单、安全、可靠。电路核心由智能IC芯片和高效功率管理电路组成,布局紧凑,能够在复杂的海洋及户外环境中稳定运行。
智能控制芯片:通过高性能IC控制核心,处理红外感应信号,精准调节探照头灯的亮度、颜色和闪烁模式。同时,配备数码显示模块,实时显示灯具状态和电池电量等信息。
RGB LED驱动:采用PWM调制技术,控制RGB LED的亮度、色彩和模式。通过红外感应,可以轻松调整灯光效果,适应不同场景需求,确保探照灯在各种环境下都能提供清晰可见的光源。
红外感应控制电路:集成高灵敏度的红外传感器,通过手势或挥动手臂等动作来启动、关闭或调节探照灯,避免了传统的机械开关操作,延长了使用寿命并提高了便捷性。
2.红外感应应用的优势
非接触操作:红外感应技术使用户可以通过简单的手势或挥动动作控制头灯,完全免去触摸按钮的繁琐。这种非接触的控制方式更加安全、方便,尤其在恶劣环境下能够避免因手部沾染污垢或戴手套等情况影响操作。
高灵敏度反应:红外传感器具有较高的灵敏度,能够在短时间内准确响应用户动作。无论是在黑暗中还是户外极端环境下,用户只需轻松挥手即可实现灯光的开关与调节,提高了操作的流畅性和效率。
更长的使用寿命:相比传统的物理开关,红外感应设备无机械磨损,延长了探照灯的整体使用寿命。无需担心传统开关因频繁操作而导致故障,提高了产品的可靠性。
节能环保:红外感应控制技术优化了探照灯的工作模式,能够在不使用时自动关闭或进入待机模式,从而节省电力。再加上高效LED的使用,相比传统光源,能够显著降低能源消耗。
增强用户体验:通过红外感应控制,用户能够更方便地调节灯光亮度、闪烁频率等参数。无论是在低照度的航标灯区域,还是需要快速响应的紧急照明场合,红外感应都能提供即时的调节反馈,确保最佳的视觉效果。
3. k8凯发的优势
高效能电源管理:方案采用车规级DC-DC电源管理技术,支持宽电压输入,确保在多种电源环境下的稳定性与高效性。k8凯发特别优化了电池的长寿命设计,使用高质量锂电池,并配备过流、短路、低温等保护电路,以确保电池在各种环境下都能稳定运行。
精确调节与灵活适应:支持PWM调节,能够精准控制探照灯的亮度和颜色,同时可以编程设置闪烁模式和频率,灵活适应不同环境需求。无论是照明需求高的区域,还是需要节能运行的场所,都能够根据实际情况进行调整。
全面的解决方案:从电源管理芯片选择到电路板设计,k8凯发提供一站式定制化服务,满足不同客户的需求。无论是OEM还是ODM项目,k8凯发都能够提供量身定制的技术支持与全方位保障。
总结
通过创新的红外感应技术和智能化设计,k8凯发的数码显示挥手感应探照头灯能够为航标灯和其他照明应用带来更加高效、便捷、智能的照明解决方案。k8凯发致力于提升用户体验,推动产品的智能化与绿色环保。如果您正在寻找一款先进、环保且高效的探照头灯,欢迎随时联系k8凯发,携手推动智能照明设备的未来发展。
→→→ 20241216004632308